蔚来进军可控核聚变 目标20年内商业化
作者 :中华军事 2023-05-21 11:12:38 围观 :  次  评论 
      马斯克回避的赛道蔚来进军了:可控核聚变20年内商用
马斯克回避的赛道,被蔚来抢先进攻了。
投资近10个亿成立新公司,搞可控核聚变,目标20年内商业化。
背后是聚变新能,坐落于安徽合肥市,背景和实力可谓雄厚——
注册资本50亿元,国资主导,蔚来系占股30%,还有中科院的科研能力加持。
不过对此,也有网友调侃:
小鹏搞飞行汽车,蔚来搞核聚变,反观理想还在搞落后的增程。
蔚来投资核聚变企业
蔚来新投资成立了一家核聚变公司。
根据路透社最新报道,这家公司名叫“Neo Fusion”,注册资本为50亿元,其中蔚来投资9.95亿元人民币、持股19.9%,而蔚来资本投资5.05亿元人民币、持股10.1%。

也就是说,蔚来系占30%股份,投资总额达到15亿元。
消息人士称,新成立的公司Neo Fusion,目标20年内将可控核聚变用于全球商业用途。

蔚来在给路透社的声明中指出:
公司坚持Blue Sky Coming(清朗天空)的初衷,蔚来目标通过对该项目的财务投资,促进核聚变技术研发和商业化。
问题是路透社报道的这一消息,可信吗?
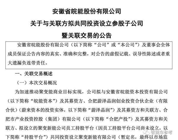
事实上,早在今年4月19日,安徽省皖能股份有限公司就发过一则公告,说要与几家公司共同成立一家新公司,名叫“聚变新能”。

从公告里披露的各项资料来看,与路透社报道的内容基本吻合。















