兰梦莎近1亿票拿下双TOP,YY夏季头条落幕,天晓超高内部奖励主播
一年两届的YY直播“抢头条”争夺战,可谓是除了年度盛典主播及粉丝们最为关注的重要赛事了。

在今年上半年举办的“春季头条”赛事中,神豪晨哥助力子纯蝉联代言人,兰梦莎连夜豪刷455万票,仅仅以微弱的优势成功夺回擂主席位。
在本月7月13日至7月28日YY直播夏季头条竞争再次激情上演,连续三周的头条大战也正式完美收官。

并且,近年来一直“电力十足”的吸金电母兰梦莎,以近1亿的星光值成功打包“代言人、擂主”席位,获得了本届夏季头条双Top冠军宝座。
众所周知,“抢头条”的奖励非常丰厚,因此每年的两届的头条大战都能吸引众多新老主播踊跃参加。

往年这个赛事表现突出的几乎都是电母女主播们,因而此次“夏季头条”开赛后YY的粉丝们也是将目光集中到她们身上。
其中,此次拿下“双Top”冠军席位的兰梦莎,在未开播的情况下得到大哥鼎力豪刷,首日就连夺5个头条。

兰梦莎可是近年来头条、年度等比赛的热门主播,拿下了许多的荣耀,有着架势估计也是“吓跑”了不少主播。
在首周比赛中兰梦莎已经连续霸榜,以61颗“星星”数量断崖式双榜领先,颇有“YY一姐”的阵势。

而在本届“夏季头条”争夺过程中,娱加AK可谓是“一鸣惊人”,第一周“按兵不动”的他在第二周发动攻势。
本赛季的首个6星、7星、8星头条都被娱加AK收入囊中,期间与兰梦莎、陈依依展开过千万票激烈角逐,并且还反超过兰梦莎的擂主宝座。

除此之外,奇领小公举、虎娱李梦尹这些“黑马”也是展现了雄厚实力,也在比赛中拿下了多个头条。
而作为YY直播上新崛起的新生代公会“天晓”公会,在本赛季的“夏季头条”比赛中,也是拿下了诸多排面。

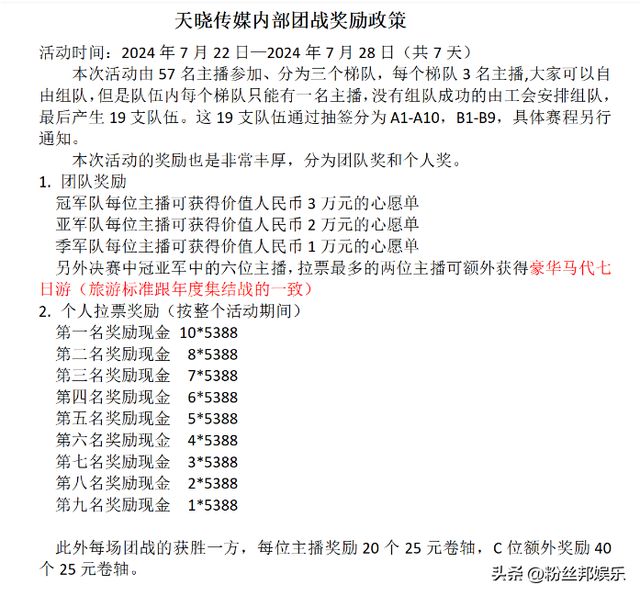
据悉,天晓公会发布了内部团战激励,不仅有高额现金奖励还有豪华“马代七日游”终极大奖。
由此可见,“天晓公会”对于旗下主播们在YY直播的发展也是给到了强有力的扶持保障,也难怪本次“夏季头条”主播们都踊跃参与。

其中,天晓公会旗下电母天晓小钟、天晓晨露、天晓星儿、天晓木槿、天晓哒哒等多位电母,均在头条争夺中抢得头条。
不得不说这个公会的电母数量是真的挺多的,未来非常有发展潜力。看来现在的YY已经不是当初只有喊麦的时代了,YY直播的“新鲜血液”正在茁壮成长中。

