央视315后续:南昌6家汉堡王被罚91万 使用超过保质期的原材料

全媒体记者许佳慧报道:8月25日,南昌市市场监督管理局通报了该市“汉堡王”餐厅查处情况,6家门店均存在使用超过保质期的食品原料生产食品的违法行为,被处没收违法所得和罚款。
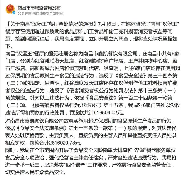
通报称,7月16日,有媒体曝光了南昌“汉堡王”餐厅存在使用超过保质期的食品原料加工食品和偷工减料损害消费者权益等问题。接到问题反映后,南昌市市场监督管理局高度重视,立即立案调查。
南昌“汉堡王”餐厅的登记注册名称为南昌市鑫凯餐饮有限公司,在南昌市共有6家门店,分别为红谷滩联发天虹店、红谷滩铜锣湾广场店、王府井购物中心店、盈石广场店、高新新城吾悦店和恒茂梦时代店。经查明,上述6家门店均存在使用超过保质期的食品原料生产食品的违法行为,违反了《食品安全法》第三十四条第(三)项的规定。另查明,红谷滩联发天虹店还存在汉堡制作偷工减料损害消费者权益的违法行为,违反了《侵害消费者权益行为处罚办法》相关规定。针对以上违法行为,依据《食品安全法》《侵害消费者权益行为处罚办法》相关规定,南昌市市场监督管理局对6家门店处以没收违法所得和罚款的行政处罚,罚没款共计916504.02元。
对鑫凯餐饮有限公司故意实施用超过保质期的食品原料生产食品的行为,依据《食品安全法实施条例》相关规定,对其法定代表人处以顶格罚款,主要负责人、直接负责的主管人员和其他直接责任人员处以相应罚款,罚款合计2816029.78元。
延伸阅读:央视315曝光汉堡王用过期面包做汉堡 鸡腿排保质期随意改
汉堡王是全球大型连锁企业,汉堡王宣称“味道为王、食物新鲜”“现点现做、料多味足”“每一个皇堡都符合汉堡王的皇冠标准”,然而3·15晚会接到内幕人士举报,汉堡王的标准在实际执行中,存在严重问题。

“堡”里不一的汉堡王
记者随后前往南昌进行调查,在汉堡王天虹广场店对新员工培训过程中记者了解到,为了保证食物品质汉堡王制定了一套严格的标准详细规定了每一种食物的储存、加工标准及方法。一名顾客点了红烩牛肉皇堡,按照标准,制作红烩牛肉皇堡需要搭配21g蛋黄酱、21g生菜、两片西红柿。
然而记者注意到,员工在制作红烩牛肉皇堡时,西红柿只放了一片,就将汉堡交给了顾客,难道是员工操作失误吗?

南昌市汉堡王红谷滩天虹店员工:这个标准规定放两片西红柿,我记得是两片,但是我们绝对不能放两片。
看来,对于汉堡王的标准,员工记得非常清楚,可实际操作却偏偏不执行!就连芝士片也经常少放。按照汉堡王的标准,制作三层芝士牛肉堡应放三片肉、三片芝士,然而记者发现工人偷偷少放了一片芝士,就将汉堡交给了顾客。


南昌市汉堡王红谷滩天虹店员工:两片肉就放一片芝士,三片肉就放两片芝士。
在制作汉堡的过程中,员工为什么要煞费心机的少放一片西红柿,或者一片芝士呢?
记者:就放两片(芝士)吗?
南昌市汉堡王红谷滩天虹店员工:对啊,老板抠门。
难以保障的所谓汉堡王品质
不仅是偷工减料,汉堡王在食物的保存和制作方式上也存在严重问题。为了保证食物的温度和安全,待用的熟食会被放到产品存放柜里,这些不同颜色的小灯,有着不同的要求,亮绿灯表示食物可以出售,绿灯闪烁表示食物即将过期,红灯闪烁则表示食物已经过期,按照汉堡王的标准,应该被丢弃。
南昌市汉堡王红谷滩天虹店员工:也就是说这个过了半个小时以后,它的肉质产生了影响,那就没有那么好吃了,按汉堡王的品质的话,这东西应该是扔掉的。
标准规定得很细致,但是工人逃避标准的方法却很简单。这个保温槽里装的是鸡块,红灯闪烁之后,应该被丢弃,可是工人直接将红灯摁成了绿灯,又变成了新鲜食物。半个小时后红灯再次闪烁,工人又一次将红灯按成了绿灯,在红绿灯来回切换的把戏下,这些早应该被丢弃多次的鸡块,又被当做新鲜食物,卖给了顾客。
南昌市汉堡王红谷滩天虹店员工:废弃的话这个肉就要扔了。
记者:那咱扔还是不扔?
南昌市汉堡王红谷滩天虹店员工:不扔啊,现在我按了绿的,那就不扔了。
记者:那它又是新的了?
南昌市汉堡王红谷滩天虹店员工:对。
记者多次调查发现,这样的红绿灯切换的把戏每天都在这家店上演着。
南昌市汉堡王红谷滩天虹店员工:红灯怎么样你就要倒掉,你现在怎么办?你看它在闪,它是新的了,又可以等半个小时了。
食品保质期竟能随意更改
随着调查的深入,接下来的发现更加令人震惊。汉堡王的面包是从外面统一采购来的,在面包外包装上,生产厂家对保质期给出了明确说明,冷冻储存面包自冷冻库取出后,应置于常温条件下解冻,解冻后使用的时间不得超过48个小时。
汉堡王似乎也是这么做的,在面包的外包装上也贴了标签,上面详细记录了面包拿出、解冻和应该丢弃的时间。然而记者却发现,这些只是表面现象。

在汉堡王冷库的一旁,存放着大约70个面包。面包的标签上显示,这批面包应该在2019年12月14日晚上10点丢弃。那么面包到期后,员工会如何处理这些过期的面包呢?
南昌市汉堡王红谷滩天虹店经理:今天到期的面包,把时间条全换了,你看看哪些是今天到期的,今天到期的给它延后一天 。
当班经理发现面包到期后,很自然的吩咐员工对面包上的标签进行更换。员工将这批汉堡上旧的标签撕掉,换上了新的标签。就这样,明明已经过期的面包,摇身一变又成了可以继续使用的新面包。
记者事先在这些被改过日期的面包上做了“D”字形的标记。

第二天记者发现,这批过了保质期的面包被陆续拿出来,做成汉堡卖给了顾客。

员工告诉记者,这样明目张胆篡改面包保质期,销售过期面包的现象经常发生。
南昌市汉堡王红谷滩天虹店经理:面包在常温下,按道理来说只有两天的保质期,我们解(冻)一次面包,最多解冻两天(的量)。但是有的情况下,可能我们对第二天的营销额预估错误,面包很多,那没办法,延到下一天。
即便到了食物容易发霉变质的夏天,保质期照改不误。
南昌市汉堡王红谷滩天虹店经理:夏天室温很难控制,外面室温二十多摄氏度,三十多摄氏多度的话,面包的品质就很难说了 。
记者:夏天也会改动标签?
南昌市汉堡王红谷滩天虹店经理:嗯。
汉堡王这名餐厅经理心里非常清楚,过期的面包很容易滋生细菌,甚至会发霉,容易产生食品安全问题。
记者:到期以后,会有食品安全问题吗?
南昌市汉堡王红谷滩天虹店经理:面包放在外面,受热受潮之后,它里面氧化,产生霉菌,客人吃到了可能会腹泻。
仅仅是南昌天虹广场汉堡王餐厅存在这样的问题吗?记者随后又对南昌市其它几家汉堡王餐厅进行了调查。
在南昌铜锣湾汉堡王店,这批面包已经到期,值班经理同样要求员工修改标签,将保质期延后一天,而员工对此也早已习以为常。
南昌市汉堡王铜锣湾店员工:这只是善意的改一下。
在汉堡王南昌王府井店,这批面包即将过期,同样,值班经理要求员工,将保质期延后一天。
记者:这直接改没什么事吧?
南昌市汉堡王王府井购物中心店经理:没有啊,就是过期食品直接改啊。
不仅仅是过期面包被重新修改保质期再销售,这批过期的南美风味鸡腿排同样被要求修改标签,延长保质期。

南昌市汉堡王王府井购物中心店员工:看看有没有过期的,给它撕了然后往后推一天,一般撕了之后推后一天。
记者查询南昌市外卖平台发现,有不少食客反映汉堡王的食材不新鲜、汉堡缺斤短两,甚至有顾客吃了食物以后拉肚子。
记者在南昌市多家汉堡王餐厅调查发现,将面包等一些过期食物篡改标签继续卖给消费者,已经成为一种常态,员工们已经见怪不怪了。
南昌市汉堡王铜锣湾店员工:潜规则。
记者:咱这边面包到期也要换(标签)?
南昌市汉堡王铜锣湾店员工:对。
南昌市汉堡王王府井购物中心店经理:我们店的话就是直接改。
南昌市汉堡王王府井购物中心店员工:自己可以改,员工自己改。
记者:老板叫改吗?
南昌市汉堡王王府井购物中心店员工:老板也会叫你改。
记者:天热的时候,经常改日期面包会发霉吗?
南昌市汉堡王王府井购物中心店员工: 会啊,有一次发霉了,是因为面包放太久了。
记者:总部检查知道咱们换标签吗?
南昌市汉堡王铜锣湾店店长:当然知道了,总部也知道,对啊,人家都是从基层做起,当店长当了多少年了。
原标题:南昌6家汉堡王被罚91万
值班主任:颜甲

