今天东莞疫情最新消息:新增1例外省输入无症状感染者
10月11日0—12时,我市新增1例外省输入无症状感染者,为跨区域协查发现,情况如下:
无症状感染者:男,33岁,外省来莞货车司机。10月4日、10月7日—9日每日新冠病毒核酸检测结果均为阴性。
10月10日其驾驶货车从外省抵莞,当天初筛结果呈新冠病毒核酸阳性,后经市疾控中心复采复检结果为新冠病毒核酸阳性。现已闭环转运至新冠肺炎定点收治医院隔离治疗。经进一步检查和专家会诊,诊断为新冠肺炎无症状感染者。
为排除疫情传播风险,市民如在以下时间到过下列场所,请立即主动向居住地社区、工作单位或居住酒店报备,并配合做好医学隔离观察、健康监测、核酸检测等健康管理措施。如出现发热、干咳、乏力、咽痛、嗅(味)觉减退、鼻塞、流涕、结膜炎、肌痛和腹泻等症状者,请及时前往发热门诊就诊。
涉及场所和排查时段如下:
虎门镇:
1. 虎门宴岗高速口核酸采样点,10月10日15:10—15:20。
2. 福记快餐店(宴岗新区5号102),10月10日15:20—15:55。
3. 瑞信恒业华力园C区4号楼(仓库)(宴岗村前路15),10月10日15:55—20:30。
4. 亿源(富佳)农批城东门停车场,10月10日20:30—23:30。
当前国内疫情呈现多点散发、多地频发、局部暴发态势,周边地市疫情严峻复杂,适逢国庆节后返程高峰,人员流动频繁,疫情防控形势不容乐观。请广大市民群众自觉遵守疫情防控相关规定,牢固树立“每个人都是自己健康的第一责任人”意识,科学佩戴口罩,勤洗手、常通风,保持社交距离。进入公共场所,要自觉遵守测温、戴口罩、扫场所码、查验行程卡等各项疫情防控措施,积极参加所在村(社区)、单位组织的核酸检测。
根据疫情防控相关要求:
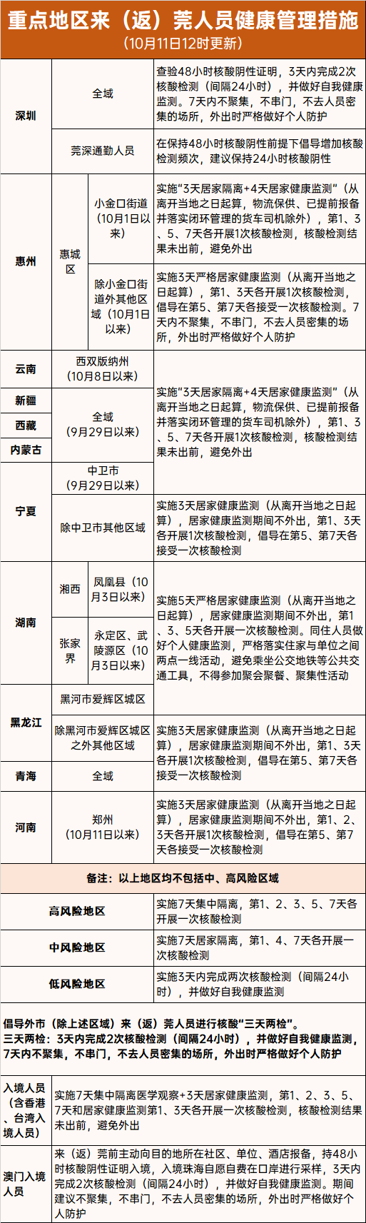
1. 全国重点地区来(返)莞人员健康管理措施

2. 推广“落地检”
旅客须持48小时内核酸检测阴性证明乘坐飞机、高铁、列车、跨省长途客运汽车、跨省客运船舶等交通工具。
推广“落地检”。按照“自愿免费即采即走,不限制流动”的原则,跨省流动人员抵达目的地后,第一时间开展核酸采样。按照要求,及时完成核酸检测,并将核酸检测结果纳入健康码,方便群众查询检测结果。
3. 倡导师生国庆假期后做好健康管理和“三天两检”
所有假期跨地市出行师生员工,有中高风险地区旅居史的按风险地区来(返)莞人员进行健康管理,无中高风险地区旅居史的在完成核酸“三天两检”后并凭24小时核酸检测阴性证明返校。
4. 非必要不前往新疆、西藏、内蒙古、青海、宁夏、黑龙江、河南郑州、广东惠州惠城区、湖南湘西凤凰县、湖南张家界永定区和武陵源区、云南西双版纳州等涉疫地区。
未完成新冠病毒疫苗全程接种的,要主动到指定接种点接种新冠疫苗。如出现发热、干咳、乏力、咽痛、嗅(味)觉减退、鼻塞、流涕、结膜炎、肌痛和腹泻等症状,做好个人防护,避免乘坐公共交通工具,及时到就近的医疗机构发热门诊就诊。
东莞市疾病预防控制中心
2022年10月11日
来源:东莞疾控
责任编辑:郑莉莉
