美新科技创业板定位遭问询,进口废弃塑料被处罚5次
作者|陈丽娜
编辑|李乾韬
进口废弃塑料利润巨大,但对环境危害也极大,因此被称为“洋垃圾”。一家曾有进口废弃塑料业务历史的企业即将上会,胜算几何?
11月25日,美新科技股份有限公司(以下简称“美新科技”)创业板上会。招股书显示,2021年该公司通过境外采购的再生塑料金额为6434.26万元,占其再生塑料总体采购额的比重达80.18%。
早在2017年,国务院就已经颁布《禁止洋垃圾入境推进固体废物进口管理制度改革实施方案》(下称《禁废方案》),明令禁止废弃塑料的进口。令人震惊的是,2019—2020年,美新科技仍在进口塑料的废弃料,并遭海关5次行政处罚。
进口废弃料遭海关5次行政处罚
招股书显示,美新科技主要从事塑木复合材料及其制品的研发、生产和销售,主要产品为户外地板、墙板、组合地板等新型环保塑木型材。2019—2021年,该公司户外地板的营收占比分别为68.32%、62.46%、59.36%;同期墙板的营收占比分别为15.10%、18.12%、24.41%。2021年,两者营收占比合计达到了83.77%,是美新科技营业收入的重要贡献者。
户外地板和墙板的主要原材料包括再生塑料、新料、润滑剂等。其中,再生塑料又以进口的HDPE再生塑料和混合再生塑料为主。
2021年,美新科技的再生塑料分为境内采购和境外采购,通过境外采购的再生塑料金额为6434.26万元,占再生塑料总体采购额的比重为80.18%。其中,HDPE再生塑料和混合再生塑料占再生塑料总体采购额的比重分别为44.48%、38.28%。美新科技在再生塑料上对境外采购的依赖性较强。
而我国对于塑料的进口有着严格的规定。《禁废方案》原文指出,要保护发展中国家免受危险废物和其他废物越境转移所带来的健康和环境危害。
在《禁废方案》颁布之前,美新科技在招股书中承认曾有进口废弃塑料业务的历史。而现今其招股书介绍的经营范围仍包括“生产加工、经营废弃塑料的消解和再利用”。

在第二轮问询函的回复文件中,美新科技称2018年后已逐步停止进口废弃塑料业务。但2019—2020年,美新科技却仍在进口塑料的废弃料,并遭海关行政处罚5次。
其中两次被蛇口海关行政处罚,3次被大鹏海关行政处罚,上述5次行政处罚的事由均为“申报的聚乙烯原产地与实际不符”。
关于被处罚的原因,美新科技解释称,主要系海关认为当时公司进口的再生低密度聚乙烯,主要成分为杂色、形状不一的混合颗粒,属于塑料的废弃料,且海关认为公司实际进口货物与申报的商品编号不符,故给予了处罚。
屡次在同一问题上遭到海关行政处罚,其改进态度有待观察,进口的塑料质量也成疑点。
研发占比低于行业均值
大量进口再生塑料的业务模式,或许源于美新科技对自身技术实力的“自信”。
美新科技也在《招股书》中明确表示,“经过多年的技术积累和自主创新,公司成功在配方设计、共挤成型、安装技术等方面构建了多项技术壁垒”。
截至2022年3月31日,美新科技拥有国内专利技术161项,其中实用新型专利44项,外观专利112项。此外,其发明专利原始取得的仅5项,授让取得的为1项。
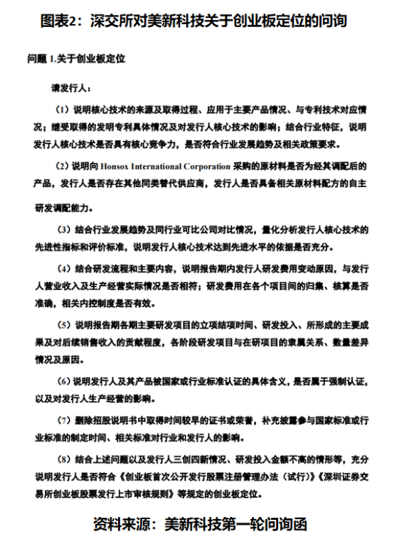
6项发明专利能够建立起技术壁垒吗?在第一轮问询函中,深交所要求美新科技说明“公司核心技术的来源及取得过程、应用于主要产品情况、与专利技术对应情况”。
美新科技的回复文件显示,其技术研发均围绕主营业务开展,报告期内专利技术对应的产品销售收入占营业收入的比重超过90%。但其展示的4项核心技术中,有3项显示“未申请技术专利。”
此外,深交所连续用8个问题对美新科技的创业板定位展开了问询,其中涉及核心技术竞争力、核心技术先进性、自主研发能力、证书资质等。

深交所指出,请美新科技结合“三创四新”情况、研发投入金额不高的情形等,充分说明是否符合《创业板首次公开发行股票注册管理办法(试行)》《深圳证券交易所创业板股票发行上市审核规则》等规定的创业板定位。
在研发费用方面,美新科技似乎也难以验证其对研发技术的投入。2019—2021年,美新科技的研发费用分别为991.91万元、1361.67万元、2185.14万元,三年研发费用累计不足5000万元。各期研发费用占营业收入的比例分别为2.84%、2.74%、3.15%,仅在3%左右。
在招股书中,美新科技将安徽森泰木塑集团股份有限公司、国风新材(000859.SZ)、南京聚隆(300644.SZ)三家企业列为同行业可比公司,2019—2021年,3家公司的研发费用率均值分别为3.85%、4.12%、3.79%,各期均高于美新科技。
综合来看,美新科技的发明专利数量较少,其核心技术大部分未有专利,技术先进性遭深交所两轮问询,研发费用亦不及同行业可比公司,研发能力存在疑点。

