太君为何要出卖皇协军?
作者:卡夫卡很忙
来源:局外人的视界(ID:hooyar_380097485)
民国时期,上海滩是各路买办们的天堂。
第一等的买办,出入英美大使馆,当个坐上贵宾,第二等的,也能在法租借里摆摆谱,再次一等的,欧洲各国攀扯点交情,也算是个人物。
只有极下三滥的才跑去虹桥给日本人当买办。
老牌帝国主义布武天下的历史悠久,又合伙掌握了当年的世界金融,主人吃得满嘴流油,给狗腿子的狗粮当然来得份量格外足。
都当了狗腿子了,也就别谈什么民族气节,爱国情操,倚楼卖笑何必还非要妆点贞节牌坊?但既然笑贫不笑娼,都是出来卖的,长三堂子的红姨娘,谁看得起街头拉客的暗门楼子?
我记得以前有读过夏衍的《包身工》,据说当年见怪不怪的日本人看了,连连摇头,因为日本工厂主心里委屈呢,本国的工人比上海那边的工人待遇还要差,都老实的干活,偏偏中国人那么强的抵抗精神。
日本农民长久以来,税收是给到了五成,要是佃户,那分成就更少,所以当时能到汗血工厂都已经是福报了,心里对工厂主大人别提多感恩了。
所以你看,好赖都是比较出来的,一样的帝国主义作风。
欧美系的上层,早就享受过一百多年的全球殖民红利,看看唐顿庄园里的做派,佣人们都能过得相当体面。
长期习惯胡乱花冤枉钱的阔少,很难体会勒紧裤带装阔的苦出身那种讲究KPI回报的心情。
抗日战争时,日本人一旦看到自己豢养的汉奸走狗们仗着自己实力搞到了太多好处,立刻就要开始举起屠刀了。
其中一个著名的案例就是当年76号特工头子李士群的悲惨下场。
这位李特务最开始加入了共产党,被捕立刻叛变,利用自己在上海的人脉关系迅速投敌加入国民党,等到日本人占了上风,立刻跟着周佛海当了汉奸。
因为同各种势力打过交道,路子野,胆子大,立刻被日本人当成了一把好刀,用来执掌76号的特工组织,期间杀了无数抗日的仁人志士。
照理说,这样的好狗,怎么也要好好养吧。
只可惜李士群利用特务组织大肆敛财,收入丰厚,惹得日本特高科垂涎三尺,于是找了个机会,直接下毒把李汉奸毒死,又抄没了他辛辛苦苦敛来的巨额家产。
至于敷衍外界的说法嘛,就说该汉奸违背了东亚共荣的宗旨,竟然利用皇军的信任残害可爱的中国民众,皇军不得已替天行道了。
李士群之前还有个青帮的吴四宝也是死在日本宪兵手上的,一样是用毒,原因还是搞黑钱太狠了。
本来吴四宝之流的因为档次太低,上不了台面,引发的反对声浪也小,等到李士群一案出,立刻引发一批铁心当汉奸的伪军高层人人自危,开始找路子想拨乱反正。
*****
所以做个文化人嘛,天天读些乱七八糟的鬼扯的书,其实毫无意义,就像那位永远的美少女蒋方舟女士,上几个油腻老男人的节目,一天到晚的摆弄自己看过啥名字老长外国人的书,最后还免不了中了小鬼子的暗算。
可见读书就要多读历史书,别看人家一天到晚工匠精神、大河之魂,一亿玉碎的叫得欢,把历史书上记得清清楚楚的事迹一看,就知道丫是个什么操行。
用外卖小哥的话说:你这个糟老头子坏得很,我信你才有鬼呢!

其实本来中日之间互相做生意,出一点钱,请一些人过来帮忙写写软文宣传,真是没有什么的。
我相信所谓的德国良心下水道,什么桥梁百年后还能发现的螺丝包,能如此深入人心,绝对不可能是靠着自带干粮传播开的。
在我们成长的年月里,中国跟发达资本主义国家一比,自带落后BUG,在放开国门,见识过外国那些高大上的条件以后,一些人吓趴下了,于是形成了一个叫《河殇》的大流派。
像蒋女士这样从小混迹河殇圈子的美少女,要说是没有受到影响那是不可能的。
本身蒋女士这类人没办法拿起武器批判,于是只好把批判当武器,用来大杀四方,反正一个批评家是最容易当的,为了反对而反对,甚至连15岁的脑残骚年黄之锋都因为搞无厘头批判而被蒋女士大加赞赏。
当时河殇风正盛,公知流行,艾跃进被打成了反人类,一个靠混圈子搞饭吃的美少女,她不顺应潮流怎么混下去?
当日本国外务部出了点微不足道的经费,请蒋女士到泥轰国游学,在蒋女士看来,比起一点小钱来说,这份皇军给的荣誉更能给自己脸上贴金。
所以她欣然前往,不进去了,还写了两本评价不高的书来应付皇军的KPI考核。
其实这都没什么的,她毕竟没有欣然加入间谍组织,也没有公然跑到国外大肆搞些叛国的行为,因为收到了发达资本主义国家高大上的邀请而写了点既无文采,也无影响力的文章,我以为其中盛情难却,应酬因素居多。
当然,蒋女士因为要恰文坛的饭,所以还是按照自己几十年来的经验,坚定的做了个“批判思想”的复读机。在今时今日这种思潮下,吃着国家最肥美的一波红利,端起碗来骂人的行径着实惹恼现如今的网友们
因为互联网有记忆,这傻女人当年张口就来的各种蠢话早就被看她不惯的网友扒了个底朝天,于是一顶公知的帽子是跑不掉的。但跟方女士那等厉害的公知比,蒋女士连个像样的作品都没有,居然还卖的是文坛意见领袖的人设,这又引发了广大文艺青年们的不满。
对老派公知方女士,你可以鄙视她的为人,但人家的确还是有点业务能力的,文艺青年们总还有三分服气。
像蒋女士这样,才卑位高,颐指气使,本来就是最招人恨的那一种,本来青年们都几乎躺平了,佛了,但每每看到她发声,立刻就站起来化身斗战胜佛,各种DISS。
并且照我多年浏览热搜的经验看,如无意外,每年六月份高考季是蒋女士最招恨的一段辰光,中国的考生们注定大部分与清华无缘,然而她竟然可以被破格录取,还是这号德行,好吧,我也酸过。
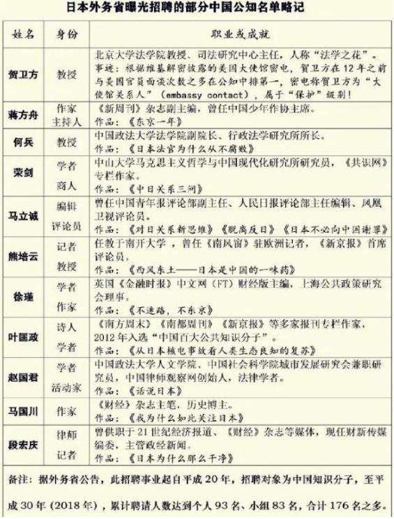
就在这个时候,太君突然扔出了一份资助名单,蒋女士赫然在列:

讲真,一开始我也搞不懂,泥轰国为啥非要在这个节骨眼,把这些不入流的被赞助者供出来。
里面一堆人,除了个蒋方舟还算有几分知名度,其余的谁听说过?还特么清一色的南方系的鸟人。
而且赞助费也不是这一两年出的,想想看,日本外务省每年公开的公关费用,那是数以亿美元计的,你说太君们本着工匠精神,不做花账的务实态度才搞的这一出。
这又不对了,我前几天才写了一篇《被诅咒的东京奥运,背后肮脏的秘密》,霓虹国的政坛搞财务的水平高明的很,一遇到查账的,往往会计部长都能毅然决然的跳进地铁里自杀了事。
所以问题来了:
1、为什么外务省不告诉大家,几十亿美元的公关费用是怎么花的,明细一概不放出来,反而把这么点微不足道的,许多年前发生的小开销公之于众?
2、为什么被外务省抖搂出来的,都是些过气的,不上档次的公知?
要知道当年中国的日吹那可是海了去了,有名气的大有人在,现在还活跃的罗太君曾经拿着一套木工工具假装造手机,致敬工匠精神的图片还深深烙印在广大网友的心中呢。
当然,我相信,罗太君当年的目标是当高级一点的买办,拿着凿子装逼无非是挟洋自重,外务省的那点小钱人家还真看不上眼,这就跟某想打着国货名字当买办抢高通芯片首发一样,你看现在罗太君开始带国货还债了,自然就把伪军的衣服一脱,正儿八经立爱国人设了。
一切都是利益作祟啊!
太君们究竟是为了什么利益,先扔一波人头集火呢?
*****
全世界的资本主义国家里,大约最敢自诩中国通的,也只有泥轰国了。
据说丫是对华投放间谍数量最多的国家。
数量庞大的公关费,当然也有相当一部分是派在中国市场的。
以日本人的精细,当然不会不知道如今舆论风向转了,再像以前那样派钱给老公知们。但有句话叫斤米恩,石米仇,送惯了钱,突然不送了,这就是结了深仇大恨。
保不齐一些还有点影响力的公知们,转而怒目,就干起了扒掉太君们兜裆裤的事。
这两年,日本在中国网民中的形象每况愈下,经历了神户钢铁,小林制药造假事件曝光,特别是福岛核电站瞎排核废水,更是彻底的把这个垃圾国家的虚伪假面给扯下来了。
外务省的投放必须要变换新模式,旧的那些基本都得清零。
日本人既然很清楚中国文化,当然知道贸然断了狗粮,搞别的操作模式会得到怎样的报复,怎么办呢?
太君们于是发动了工匠精神,不经意间把从前搞的一点小赞助给抖出来了,嗯,时间是六月份,刚好把六月最招恨的蒋方舟女士一并挂出来祭旗。
蒋女士最近几乎被此事喷得几乎生活不能自理,这个标杆的下场自然也很能震撼一批人,借人头一用,效果好极了。
被清除出队伍的皇协军们毕竟还得在中国找饭吃,太君们的把柄握在手中,看你还敢不敢不听话,有蒋女士的下场在那里摆着,该说话说话,该闭嘴闭嘴!
其实我最近在各种短视频平台里看到了很多泥轰国岁月静好,小确幸,房价便宜,幸福得一比的内容。
不知道有没有获得外务省的赞助费?
讲真,太君的钱,还是别拿为好,谁知道哪天人家就把你给惦记上了挂起来了。
不过也不是所有的钱都不能拿,我记得有个美国人叫麦克阿瑟,人家当年带着美国大兵大拿特拿,到现在,后任们还放心大胆的不停拿,不也安全的很?
拿钱之前,先看看你自个有没有随时抽太君大耳光的能力吧!

