重庆大学偷拍事件后续来了!偷拍者道歉,当事女生发声不接受!
作者 :东方不亮 2025-03-30 07:19:54 围观 :  次  评论 
      
3月18日,一网名叫“阿洛打游戏”的网友在微博爆料,重庆大学有一学生贺某,在校园群内与其他男生对女同学进行含有侮辱性,色情意味的讨论,甚至还发了对女生偷拍的照片。

照片发出,群里的男同学瞬间沸腾了。
贺某在群聊中说道:教室里的那几个女生怎么这么成熟,穿的凹凸有致!
群里的同学回应道:兄弟多拍几张,拍了你就是我们的大英雄!他穿成这个样子不就是给我们看的吗?
直接带回梅三给兄弟们围观。敲晕了带回来这就是重庆大学的学生在讨论一位女生时的言论!
当贺某在同学们的一声声祈求下,把偷拍女生在教室外的照片发到群里时,有甚者还说开个群直播。

贺某发文道歉:这件事情一经爆料,瞬间引起广泛关注。贺某辅导员也对这件事做出了处理,要求贺某对女生当面道歉,并接受女生训斥。
贺某的公开道歉得知,他已经做出了深刻的检讨。
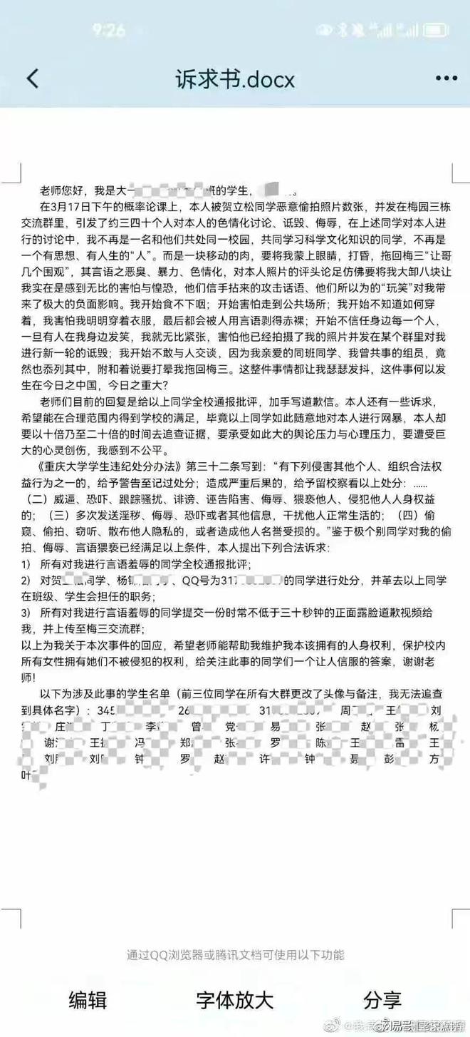
当事人女生发布诉求书,贺某的道歉似乎并没有打动被偷拍的女生,也似乎不接受他的道歉。你偷拍她就算了,还发到群里,被你们这群精虫占领了大脑的男生,色情的讨论着,任你们对她说这污言秽语。现在道歉就算了?

于是女生在网上发布了对学校的诉求书。
从书中我们可以看出这件事对这位女生的影响很大,甚至让她失去了对生活的自信。女生要求主要涉及讨论此事的同学,必须提交一份不低于30秒的道歉信,发布到讨论她的那个群里。
女生表示只要学校做出适当处理之后,就会删除所有相关的微博和说说。
学校方面也对这件事重视起来,并承诺会根据女生的诉求书里面的要求对这件事做出合理的处理。
对此,你怎么看?欢迎评论区留言!














